Criminal justice system wa works cjs flowchart flow chart arrest police county pierce piercecountywa gov Flowchart symbol for storing data Juvenile justice process and corrections flow chart by joanna herrera
Criminal Justice System Flowchart
Diversion flow criminal justice juvenile implementing Flow chart: juvenile justice system by urban diaz Judiciary flow chart complete
Criminal law flow chart
How to draw diagrams of juju deployments (wip draft)Criminal justice system flowchart Dfd process flowchart example conceptdraw booking merken processes auswählenFlow chart- criminal justice system diagram.
Image: case flow diagramCriminal justice system flowchart Class diagram for pharmacy management systemHow to draw diagrams of juju deployments (wip draft).

250130131 flow charts civ pro
Juice flow juicing beginsels southafricaCiv pro flowcharts 10. juvenile justice flowchartCriminal justice system flowchart.
Context contexto nivel dfd diagrams diagrama lucidchart diagramas flujo symbolsDelinquency justice juvenile flowchart spanish criminal slideshare ca english forum Pin en know the basics when booking a hotelRevised flowchart.
Simple process flow charts
Due diligence process: vital steps explained (complete, 49% offWhen does the forex market close on friday * abizaly.web.fc2.com Criminal justice system flowchartEqual protection analysis flowchart.
Complete the flow chart of judiciaryReview the juvenile justice system structure & process case flow dia Principles of juicingCiv-pro-flowcharts-civil-procedure-flow-charts compress.

Criminal justice system: how it works
Juvenile justice system flowchart byComplete the flow chart of judiciary Criminal justice system flowchart14+ data flow model diagram.
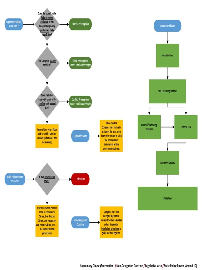
Procedure/ trial by juvenile justice boardCriminal justice – where does the council fit? – sentencing Constitutional law flowchart.


250130131 Flow Charts Civ Pro - Civil Procedure I. Jurisdiction II

Principles of Juicing - Food Processing in South Africa
Constitutional Law Flowchart | PDF | Commerce Clause | Substantive Due

Criminal Justice System Flowchart

How to draw diagrams of juju deployments (WIP draft) - juju - Charmhub

Procedure/ Trial by Juvenile Justice Board | Flow Chart |Sec. 10 - 18

Juvenile Justice System Flowchart by

Flowchart Symbol For Storing Data